Vím jen, že elektřina kope
Tuto stránku chci věnovat těm, co o elektrice vědí jen to, že kope. Tím nikoho nechci nabádat k tomu, aby bez jakékoliv kvalifikace lezl do rozvaděče s nebezpečným napětím. Zároveň bych upozornil, že bezpečné napětí do 50V vás sice nepokope, ale může způsobit požár. proto své pokusy, nenechávejte zapnuté bez dozoru. Pokud se budete v něčem rýpat, tak si to před zapojením do elektřiny nechte zkontrolovat někým s požadovanou kvalifikací.
Pokud si chcete jen zkusit, zda si zvládnete udělat elektroinstalaci své budoucí frézky. Dám zde seznam komponent, které si můžete za pakatel koupit, nebo splašit někde z rozbitých elektrospotřebičů. Jde o to, ať si získáte lepší sebevědomí, když místo roztočení vřetene se Vám rozsvítí LED-ka, místo najetí na koncový spínač zmáčknete tlačítko, místo drahého 3Nm krokáče roztočíte mikromotůrek z vyřazené CD-romky. Pro tyto první pokusy bych vzal jakýkoliv PC s paralelním portem. S latencí bych si teď hlavu nelámal, protože paralelní port stejně pro mašinu, se kterou to myslíte vážně, používat nebudete.
Schválně neudávám konkrétní www adresy, protože se eshopy neustále mění.
Začneme s nějakou základní výbavou. Multimetrem, pájkou, cínem, kalafunou.




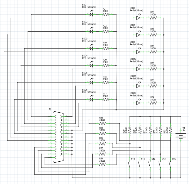
LEDku s rezistorem 330Ohmů. Toto lze vytáhnout z jakéhokoliv pokaženého spotřebiče.


Poté nějaké tlačítko s kablíky. Toto lze vytáhnout z jakéhokoliv pokaženého spotřebiče.


Jelikož se nám nebude chtít vše pájet, tak si můžeme pomoct s nepájivým polem a kablíky.


Pro seznámení se s dvoufázovým krokovým motůrkem si koupíme driver a patici s kondenzátorem. Krokový motůrek lze vytáhnout z CD-romky.


Informace o driveru si nastudujte zde.

Nevýhoda paralelního portu je, že jeho vodiče neobsahují 5V. Proto si toto napětí musíme odněkud vzít. Nejjednodušší je si ho vzít z vodiče USB, nebo z externího zdroje.

Nakonec je potřeba vyštrachat nějaký zdroj, nebo baterku od 8V do 35V pro motůrky z CD-romek. Nebudou žrát skoro nic, bude vyhovovat skoro cokoli. Dejte si jen pozor, abyste nepoužili zdroj proudu místo zdroje napětí !!!

Pokus č.1

Tento pokus je důležitý i pro budoucnost. Pokud Vám nebude fungovat stroj, tak obyčejná LED-ka za pár korun vám pomůže s hledáním chyby.
